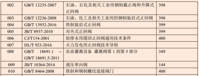
阀门行业现行标准
来源:admin
发布时间:2024-05-14 21:19:59
点击数: 157







(1)铸铁


(2)铸钢


(3)其它材料


(4)材料标准——锻件标准


(1)圆钢


(2)钢板


(3)钢管






1.闸阀标准

































(1)公差与配合


(2)形位公差

(3)表面粗糙度

(1)螺纹


(2)轴伸

(3)花键

(4)键联结


5.其它要素

1.设计管理


2.设计计算


3.安全计算

1.工艺管理


2.工艺综合


3.切削加工与装配



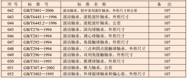
1.轴承




2.紧固件







中文
English
